Saturday February 2026

হটলাইন

সেবা এবং ধাপ

নং শিরোনাম সেবার ধাপ কার্যকলাপ
  
উপজেলা পর্যায়ে ডিও(Delivery Order) জারী সংক্রান্ত কাজের প্রসেস ম্যাপ দেখুন
ইউনিয়ন পর্যায়ে হতদরিদ্রদের মাঝে সরকার নির্ধারিত হারে খাদ্যশস্য বিতরনের প্রসেস ম্যাপ দেখুন
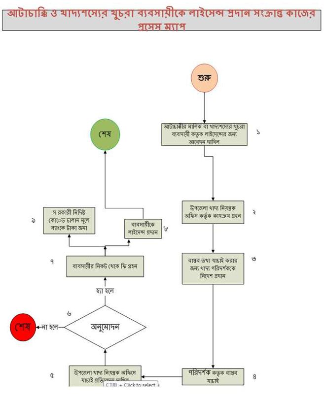
আটাচাক্কী ও খুচরা ব্যবসায়ীদের লাইসেন্স প্রদান সংক্রান্ত কাজের প্রসেস ম্যাপ দেখুন
উপজেলা পর্যায়ে খাদ্যশস্য সংগ্রহ সংক্রান্ত বর্তমান প্রসেস ম্যাপ দেখুন
দেখছেন ১ থেকে ৪ পর্যন্ত, মোট ৪ এন্ট্রি

এক্সেসিবিলিটি

স্ক্রিন রিডার ডাউনলোড করুন